
2026-02-10学子专区论坛 - ADALM2000实验:Colpitts振荡器
本次实验活动将研究Colpitts配置,该配置使用带抽头的电容分压器来提供反馈路径。

2026-02-09如何准确估算IC结温
解释了热阻(θ)和热特性参数(ψ)等热参数的意义,并分析了热参数对于实现有效热管理的作用。

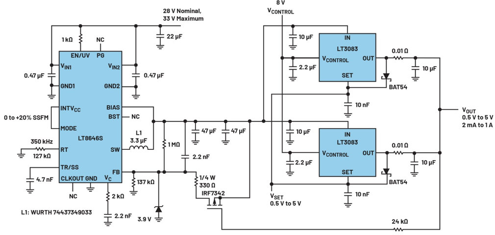
2026-02-07不含电阻分压器的调节环路
新设计的控制环路架构能够产生超低的噪声电压,并且可同时适用于线性稳压器与开关稳压器。

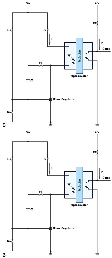
2026-02-05利用隔离式精密信号链保持数据采集的准确度并提高可靠性
介绍了隔离式精密信号链的参考设计解决方案,并探讨了其在数据采集应用中对保持准确度和提高可靠性的重要作用。

2026-01-28利用中间电压轨实现高效电压转换
本文将介绍混合转换器的创新之处,以及一款采用µModule®稳压器的实用解决方案。

2026-01-26线性稳压器的电压输入至输出控制——第二部分:工作原理和参考设计
入探讨了VIOC系统设计,并阐述了最新一代LDO如何保持恒定的输入输出电压差,从而实现关键性能优势。

2026-01-24线性稳压器的电压输入至输出控制——第一部分:快速入门和优势
本文深入探讨了实现VIOC的复杂细节,并阐述了VIOC的优势和实际应用。

2026-01-22智能GaN降压控制器设计——第2部分:配置和优化
控制器用于驱动各种开关器件,因此必须进行一定程度的调整以确保达到最佳性能。

2026-01-21智能GaN降压控制器设计——第1部分:考虑因素和测量方法
本文是关于智能GaN降压控制器设计的两篇文章中的第一篇,讨论了所涉及的动态特性及其正确测量方法。

2026-01-20学子专区—ADALM2000活动:二极管环形调制器
帮助了解二极管环形调制器的工作原理,探讨它的典型应用,并掌握生成双边带抑制载波(DSBSC)信号的基本方法。

2026-01-19适用于先进SoC、FPGA和微处理器的低电压、大电流设计解决方案
本文讨论了各种高科技应用对先进电源解决方案的需求,介绍了一种双相降压型稳压器设计。

2026-01-16在低压应用中借助两相单芯片升压转换器实现更高功率
介绍了一款专为低压大功率应用设计的单芯片两相单输出升压转换器及其具备的多项提升性能与应用灵活性的特性。

2026-01-15精通IC-CPD设计:关于线缆内置控制与保护器件的软硬件基本指南
本文围绕内置控制保护器件(IC-CPD)展开,重点介绍了ADI公司的AD-ACEVSECRDSET-SL参考设计。

2026-01-13学子专区——文氏电桥振荡器的分析与制作(第二部分):实现方案
聚焦实用文氏电桥振荡器的分析与制作,并对其性能进行测量。

2026-01-12学子专区——文氏电桥振荡器的分析与制作(第一部分):背景与理论
本文分为两部分,旨在深入探究、理解、仿真并最终制作文氏电桥振荡器。

2026-01-07高压异步升压控制器如何显著减少EMI
文章将深入探讨良好PCB布局和受控开关边缘速率对满足低辐射标准的重要性,并介绍两个成功通过CISPR 25 5类辐射测试的参考设计。

2026-01-06无法接触顶部反馈电阻时的环路响应测量方案
本文将详细介绍在没有明显注入点(即无法接触或缺少顶部反馈电阻)的情况下,如何测量电源的环路响应。

2025-12-29塑造自动驾驶体验的半导体技术
未来的汽车将具备更强的自主性,从而减轻人们的驾驶负担。那么,设计工程师应该如何实现这一愿景?

2025-12-29IGBT基础知识:器件结构、损耗计算、并联设计、可靠性
本文将深入解读器件结构、损耗计算、并联设计、可靠性测试等,带大家一站式搞懂 IGBT 的关键知识点。

2025-12-23面向AI领域的±400V/800V热插拔保护与遥测技术
阐述了供电架构从48V向800V的转型变化,以及随着数据中心基础设施的演进,ADI在高压热插拔保护领域的持续创新成果。

Veritas:企业如何在勒索软件和恶意数据擦除软件的夹击中泰然自若
2023-06-06

2025-12-13

我国空间分辨率最高的商业遥感卫星!长二丙成功发射四维高景一号03、04星
2025-02-27

2023-03-10

议程出炉 | 3月30日“2025 CIO时代华东新春会”邀您相约上海!
2025-02-27