(文/Aaron Shapiro,产品应用工程师)
问题
我按照数据手册在原理图中使用了10 Ω栅极电阻,但在启动期间仍有振铃。我的热插拔控制器电路为何会振荡?

回答
使用高端N沟道MOSFET开关的热插拔器件在启动和限流期间可能会发生振荡。虽然这不是新问题,但数据手册通常缺少解决方案的详细信息。如果不了解基本原理,只是添加一个小栅极电阻进行简单修复,可能会导致电路布局容易产生振荡。本文旨在解释寄生振荡的理论,并为正确实施解决方案提供指导。
简介
使用高端N沟道MOSFET (NFET)的热插拔控制器、浪涌抑制器、电子保险丝和理想二极管控制器,在启动和电压/电流调节期间可能会发生振荡。数据手册通常会简要提到这个问题,并建议添加一个小栅极电阻来解决。然而,如果不清楚振荡的根本原因,设计人员就可能难以在布局中妥善放置栅极电阻,使电路容易受到振荡的影响。本文将讨论寄生振荡的原理,以帮助设计人员避免不必要的电路板修改。
最初,添加栅极电阻可能没什么必要,因为看起来NFET栅极的电阻为无穷大。用户可能会忽略这个步骤,并且不会出现问题,进而会质疑栅极电阻是否有必要。但10 Ω栅极电阻可以有效抑制栅极节点上振铃。栅极节点含有谐振电路的元件,包括栅极走线本身。较长PCB走线会将寄生电感和分布电容引入附近的接地平面,从而形成通向地的高频路径。针对高安全工作区(SOA)优化的功率FET具有数纳法拉的栅极电容,为增加电流处理能力而并联更多FET时,此问题会加剧。用于钳位FET的VGS的齐纳二极管也会带来寄生电容,不过功率FET的CISS影响较大。
图1为带寄生效应的通用PowerPath™控制器。

图1.通用PowerPath控制器
旋转电路后(见图2),其与Colpitts振荡器的相似性就非常明显了(见图3)。这是一个具有附加增益的谐振电路,能够产生持续振荡,使用N沟道FET的PowerPath控制器可能会采用这种配置。

图2.旋转后的PowerPath控制器。

图3.Colpitts振荡器。
Colpitts振荡器使用缓冲器通过容性分压器提供正反馈。在PowerPath控制器中,这是由FET实现的。它处于共漏极/源极跟随器配置中,因此可充当交流缓冲器,在更高漏极电流下性能更好。容性分压器顶部的信号被注入分压器的中间,导致分压器顶部的信号上升,然后重复这一过程。
振荡常发生在以下FET未完全导通的情况中:
1. 初始启动期间,当栅极电压上升且输出电容充电时。
2. 正在调节电流时(如果控制器使用有源限流功能)。
3. 正在调节电压时(如在浪涌抑制器中所见)。
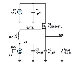
为了验证开关FET在Colpitts振荡器拓扑中的作用,我们构建了一个没有栅极驱动器IC的基本电路(见图5)。FET的CGS(图4中未显示为分立元件)与C2构成分压器。

图4.NFET作为Colpitts振荡器的测试电路

图5.电路原型

图6.示波器图显示施加直流电时出现振荡
图6中观察到了振荡,这表明高端NFET开关处于Colpitts拓扑中。
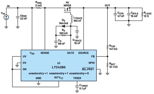
现在我们转到热插拔控制器,看看是否进行调整以引起振荡。演示板用于启动容性负载测试。在启动期间,栅极电压按照设定的dV/dt上升,输出也随之上升。根据公式IINRUSH=CLOAD×dV/dt,进入输出电容的冲击电流由dV/dt控制。为了提高FET的跨导(gm),冲击电流设置为相对较高的值3 A。测试设置(见图7):
► UV和OV功能禁用。
► CTRACE代表走线电容,是10 nF分立陶瓷电容。
► LTRACE是150 nH分立电感,位于LT4260的GATE引脚和NFET的栅极之间,代表走线电感。
► 2 mΩ检测电阻将折返电流限制为10A。
► 68 nF栅极电容将启动时间延长至数十毫秒,在此期间FET容易受到振荡的影响。
► 15 mF输出电容会在启动期间吸收数安培的冲击电流,从而提高FET的gm。
► 12 Ω负载为FET的gm提供额外电流。

图7.简化测试电路

图8.示波器图显示了启动期间逐渐衰减的振荡
注意图8中的波形,一旦栅极电压上升到FET的阈值电压,GATE和OUT波形就出现振铃,这是由GATE波形突然阶跃导致冲击电流过冲而引起的。随后振铃逐渐消退。
为使瞬态振铃进入连续振荡状态,必须增加FET的增益。将VIN从12 V提升至18 V,负载电流和gm都会增加。这会将正反馈放大到足以维持振荡的水平,如图9中的示波器图所示。
图9.示波器图显示提高VIN产生连续振荡

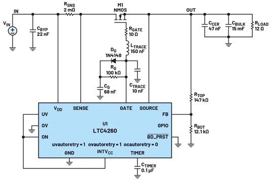
图10.添加栅极电阻的演示板测试电路
现在问题已经重现,我们可以实施众所周知的解决方案:将一个10 Ω栅极电阻与电感串联(见图10)。增加栅极电阻后有效抑制了振荡,使系统能够平稳启动(见图11)。

图11.示波器图显示,添加栅极电阻后,启动时无振荡
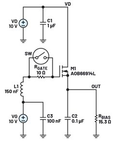
回到基本的NFET Colpitts振荡器,引入可切换栅极电阻后,可观察到RGATE的阻尼效应(见图12)。当从0 Ω逐步增至10 Ω时,振荡会衰减,如图13所示。

图12.基本NFET Colpitts振荡器,添加了可切换RGATE

图13.示波器图显示,随着RGATE逐步增加,振荡逐渐消失
结论
本文介绍了寄生FET振荡的理论,通过工作台实验验证了Colpitts模型,在演示板上再现了振荡问题,并使用大家熟悉的解决方案解决了该问题。将10 Ω栅极电阻尽可能靠近FET栅极引脚放置,可将PCB走线的寄生电感与FET的输入电容分开。只需一个表贴电阻就能消除栅极振铃或振荡的可能性,用户不再需要耗时费力地排除故障和重新设计电路板。
作者简介
Aaron Shapiro于2019年加入ADI公司,从事热插拔控制器产品工作。他曾就读于美国加州州立大学萨克拉曼多分校,主修模拟电子学,获电气工程学士学位。

2023-12-27

2023-01-11

是德科技助力和硕科技通过耀睿科技OTIC 认证获得首枚 O-RAN 端到端系统集成徽章
2023-02-16

2025-03-13

2024-03-27

SC200x系列再添新成员!移远通信智能模组SC200V / SC200U系列正式发布
2024-06-25

富士胶片商业创新携手中国印刷科学技术研究院助推出版印刷行业标准化、数字化
2023-03-02

风河携手Encora在MWC上展示AI自动化5G Open RAN运营
2024-02-29

2025-07-11

共建产业生态,深耕技术创新,安谋科技携前沿成果亮相ICCAD 2024
2024-12-13